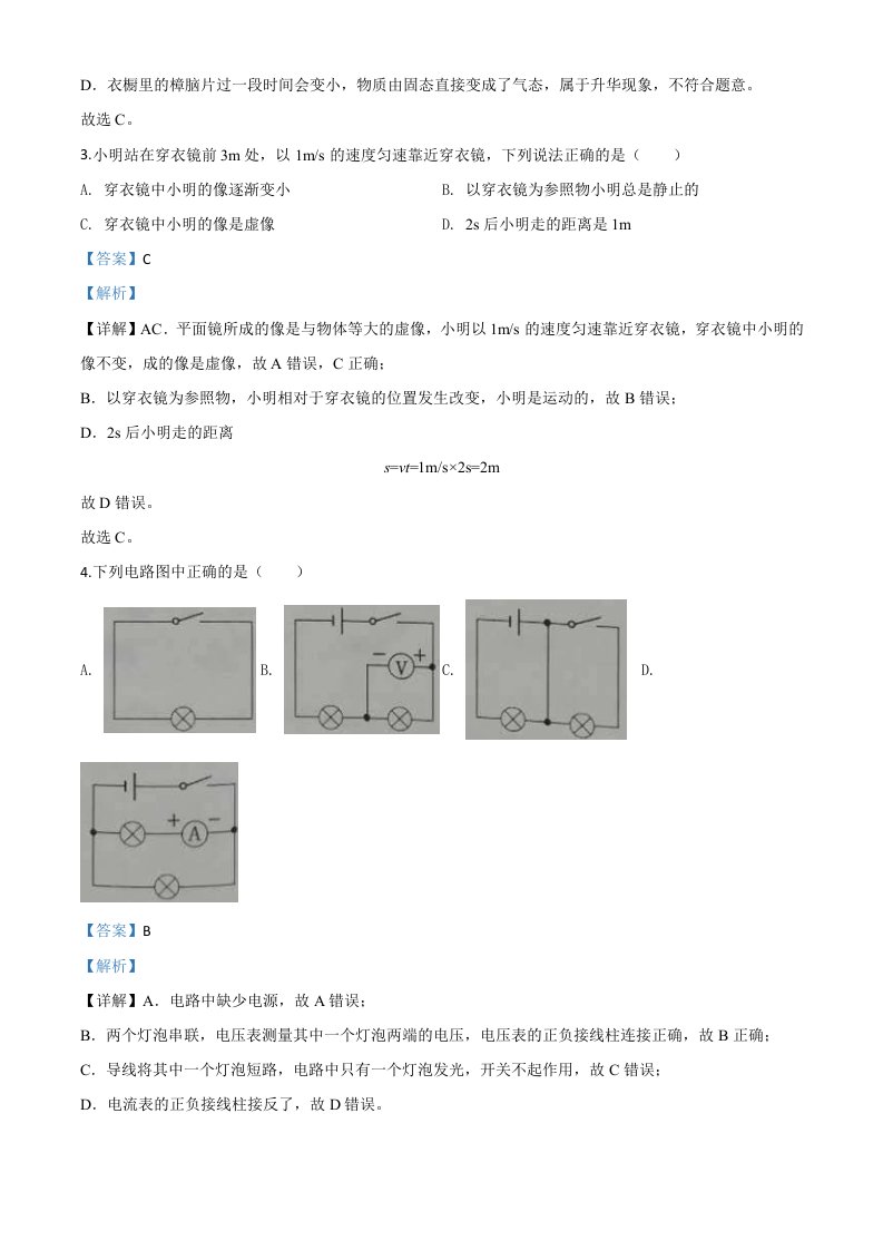
当前位置: 首页初中资源中考真题正文 2020年黑龙江省绥化市中考物理试题(含答案)_共21页 中考真题 2 周前 0 0 15 以上为部分内容预览,如需源文档请登录您的会员账号进行下载! 声明:本站所有文章,如无特殊说明或标注,均为本站原创发布。任何个人或组织,在未征得本站同意时,禁止复制、盗用、采集、发布本站内容到任何网站、书籍等各类媒体平台。如若本站内容侵犯了原著者的合法权益,可联系我们进行处理。 尚学资源永久会员 打赏 收藏 海报 链接